2021
08-29
08-29
Cell重磅发布15万人体微生物基因组!超大规模宏基因组研究揭示数千计人体微生物新物种
微生物宏基因组是当今世界最热门的科研领域之一。越来越多的研究表明,人体微生物发挥着重要的健康作用,但大部分多样性仍未得到充分探索,尤其是在除肠道以外的身体部位及非西方人群。在今日发表在Cell期刊的一项研究中,由意大利特伦托大学NicolaSegata领导的研究团队利用来自不同地理位置、生活方式和年龄人群的9,428个宏基因组,突破性地重建了154,723个人体微生物基因组(45%高质量),其..... 阅 读 全 部 >
JS传递变量给PHP:<script> var s = 'js变量的值传递给php'; </script><?php echo $c = "<script> document.write(s)</script>";?>PHP传递变量给JS:<?php $p...阅读全文>>...
在转录组测序(RNA-Seq)中,对基因或转录本的read counts数目进行标准化(normalization)是一个极其重要的步骤,因为落在一个基因区域内的read counts数目取决于基因长度和测序深度。基因长度的影响:在同一个样本中,基因越长,随机打断得到的片段就越多,该基因被测到的概率就越大,比对到该基因的reads就越多。测序深度的影响:不同样本中,样本的测序深度越高...阅读全文...
随着抗生素药物的发现及使用,越来越多的耐药菌株由此产生。而耐药菌株的发展则会增加疾病治疗的难度和成本,因此耐药微生物的研究则显得尤为重要。目前,通过对耐药基因的鉴定挖掘能够一定程度上帮助我们揭开耐药机制,为疾病的治疗、药物研发提供参考。ARDB是最先整合了各种微生物中抗药基因的数据库,但它从2009年开始就不再更新。而CARD(the Comprehensive Antibiotic Rese.....
微生物的基因组序列被研究的越来越多,当我们得到菌株的基因组序列后,我们该怎样进行分析研究?通常我们会通过NCBI、KEGG等公共数据库来进行基因组的注释分析,但有时你会发现分析结果没有针对性,想要研究却无从下手。这时我们不妨换个专有数据库来试试,或许能得到不一样的结果,从而踏上“不一样”的科研之路,发更高分的文章。下面就让小编来介绍几个微生物专有数据库供大家参考。Isfinder (the ref...
随着抗生素药物的发现及使用,产生了越来越多的耐药菌株。耐药性会增加疾病治疗的难度和成本,因此耐药微生物的研究显得尤为重要。细菌的多种耐药机制由大量耐药基因所编码。耐药菌在基因水平上的改变主要包括固有耐药性、获得耐药性以及多重耐药性。固有耐药性来源于细菌本身染色体上的耐药基因。获得耐药性则是由于敏感的细菌发生基因突变或获得外源性耐药基因所产生的。多重耐药性则是指细菌同时对多种不同作用机制,或结......
1.home网址:http://www.kegg.jp/kegg/2.关于kegg数据库的一些统计情况:http://www.kegg.jp/kegg/docs/statistics.html截止2018.4.12该数据库总共包含:525个代谢通路(Pathway maps),21,952条同源群(KEGG Orthology (KO) groups),涉及物种442真核生物、4654...阅读全...
背景KEGG是一个整合了基因组、化学和系统功能信息的数据库。与其他数据库相比,KEGG 的一个显著特点就是具有强大的图形功能,它利用图形而不是繁缛的文字来介绍众多的代谢途径以及各途径之间的关系,这样可以达到以下两个层面的信息:一,如果从功能出发,我们研究功能到通路到基因,达到迅速锁定某些功能的基因;二,从基因出发,我们获得某个基因在信号通路中的角色(上下游关系)和生物学功能。ko:表示通路,这个通...
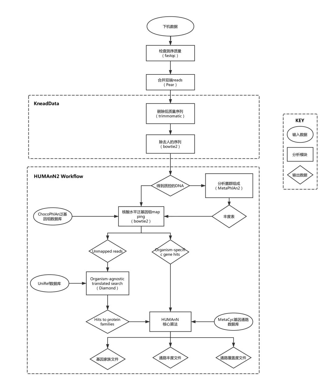
整理自:https://github.com/LangilleLab/microbiome_helper/wiki/Metagenomics-standard-operating-procedure-v2分析流程使用FastQC软件对原始数据进行质量检测,其结果包括reads各位置的碱基质量值分布、碱基的总体质量值分布、reads各个位置上碱基分布比例、GC含量分布、reads各个...阅读全文&...
毋庸置疑,NCBI,UCSC,Ensembl,UniProt四个数据库功能非常强大,下面给大家介绍下我自己用的最多的功能。NCBI 中BLAST工具NCBI中的Nucleotide BLAST、Protein BLAST、BLAST Genomes(对应图中的1、2、3),这三种比对工具用的最多,其余两种blastx、tblastn(对应图中的4和5),用的相对较少,但是不得不说,...阅读全文&...