2023
09-30
09-30
SSRN被收购,学者们不干了,他们重起炉灶搞了一个新的社会科学开放平台
社会科学研究网(Social Science Research Network,简称SSRN),是一个致力于快速地在世界范围内传播社会科学研究成果的网站。它是由大量的各个社会科学分支专门研究网络组成,并组成了一些专门的研究网络。作为一个免费的社会科学论文存储开放平台,内容包括财经、会计、法律、经济、管理等类别,目前已收藏20多万篇可供免费下载的工作论文全文,另外还提供30多万篇论文的摘要...阅读... 阅 读 全 部 >
英文文献一直是个令人头疼的问题光是找下载网站就需要花大把的时间!不用担心~为大家整理了25个免费英文文献下载网站,赶紧收藏+转发!TIPS:大家可以用google浏览器打开网址,一键翻译成中文,如果是英语大神可忽略本TIPS。1.香港科技大学图书馆 Dspacehttp://repository.ust.hk/dspace包括香港科技大学的学...阅读全文>>...
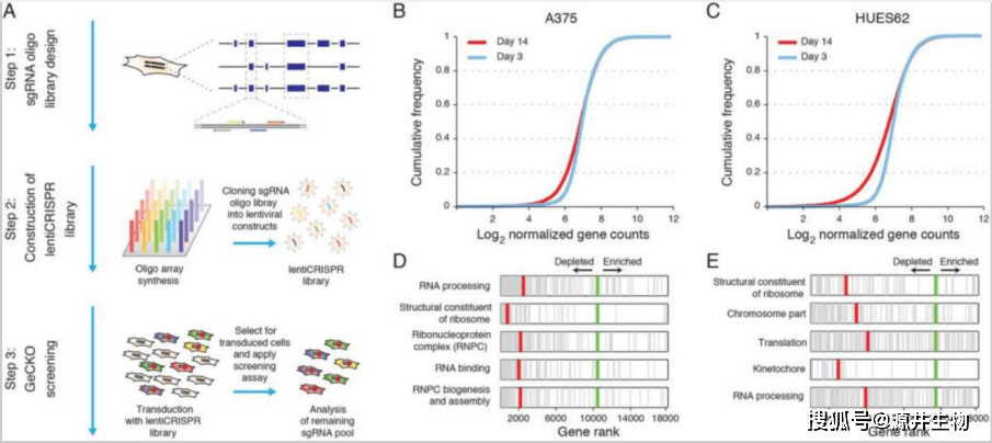
基因是一切生命活动的源头,对于生命科学的研究,只要找到目标基因,就能针对性地开展这个基因的功能、机制以及后续表达等一系列研究。研究基因在代谢通路或某些特定疾病发生过程中的功能,对于疾病机理研究及药物研发具有非常重要的意义。近年来,CRISPR基因编辑技术以其操作简单和通用的独特优势,已发展为研究分子生物学机制的强有力工具。利用CRISPR技术建立可能与某类功能相关的突变体库,通过功能性筛选和......
最近CRISPR文库火“出圈”了,小源在这里整理了一份CRISPR文库速记攻略,帮助你快速了解CRISPR文库!攻略主要包括以下几个部分:1. CRISPR文库简介2. CRISPR文库有哪些应用?2.1筛选癌症治疗相关靶点2.1.1识别肿瘤驱动基因2.1.2筛选合成致死基因对2.1.3筛选肿瘤耐药基因2.2筛选病毒感染相关的宿主因子2.3其他(信号通路、抗...阅读全文>>...
2023年2月14日,科睿唯安发布重磅消息,宣布将预印本引文索引(Preprint Citation Index)加入 Web of Science平台。研究人员现在可在Web of Science数据库中检索并链接到预印本,并与Web of Science作者记录(Author Profile)建立关联。预印本记录可与Web of Science收录的其他学术成果一起被检索,并在适用的...阅读...
2019年末的新冠大流行给全世界人民带来不可估量的损失,而就在新冠大流行中,越来越多的学者注意到预印本bioRxiv的高频出现。那么,bioRxiv到底是何方神圣?下面我们将就“bioRxiv”的前世今生以及它在新冠大流行过程中的作用给大家一一列举。1991年,洛斯阿拉莫斯(Los Alamos,USA)国家实验室的物理学家创建了一个中央服务器,用于起草新的研究文章,它就是预印本平...阅读全文&...
一般来说,预印本发布之后很难完全删除。下面是几个预印本平台对撤稿的说明:Arxiv如果提交的内容尚未公开,作者可以自行删除。但是已发布并公开的文章不能完全删除。撤稿会创建一个标记为撤稿的论文新版本。新版本会显示撤稿原因,但不会直接链接到全文。之前的版本仍可访问,包括全文。BioRxiv & MedRxiv发布在bioRxiv上的稿件会获得DOI,因此是可引用的,也...阅读全文>&g...
目前,预印本已经覆盖了大多数学科。易智编译给大家整理了一些常用的预印本平台,希望为读者投稿提供一些崭新的思路。预印本是科研工作者的研究成果还未在正式出版物上发表,而出于和同行交流目的自愿先在学术会议上或通过互联网发布的科研论文、科技报告等文章,不需要同行评议。编辑一、arXivarXiv是一个免费的发表平台,并且是物理学,数学,计算机科学,定量生物学,定量金融,统计学,电...阅读全文>&g...