2024
12-31
12-31
如何进行DAP-seq研究?超绝转录因子研究利器!
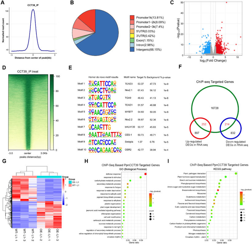
本期分享2024部分优秀农学DAP-seq项目文章以供参考,涉及水稻、柑橘、黄瓜、菠菜、无花果、番木瓜、番茄等物种。基迪奥DAP-seq产品能为客户提供稳定的技术质量、精细的数据挖掘、完整的研究方案以及一对一高质量技术售后,欢迎有测序意向的老师与我们联系。案例1DAP-seq揭示了水稻优良单倍型OsGATA8-H协调氮素吸收和分蘖形成机制英文题目:The elite haplotype OsGAT... 阅 读 全 部 >
一、转录因子与靶基因互作在一文详解转录因子研究策略(上)中,小源着重从转录因子的筛选及鉴定、转录因子功能验证这两个方面进行了详细阐述。本次,小源将继续带大家深入了解剩下的两部分内容(转录因子与靶基因互作、转录因子与其他转录因子或蛋白互作)。转录因子与靶基因启动子的顺式作用元件结合才能发挥作用,调控靶基因表达,靶基因与转录因子互作也是转录因子研究的一个重要方面。那么,转录因子自身基因...阅读全文&...
递归解析服务器是DNS体系中的“翻译官”,当用户输入域名时,它负责在全球范围内“追问”域名的真实IP地址。不同于权威服务器仅管理特定域名,递归服务器像“侦探”般协调多级查询:先检查本地缓存,若无结果则依次向根服务器、顶级域服务器发起请求,最终精准定位目标IP,实现毫秒级响应。什么是递归解析服务器核心优势与技术对比递归解析的五大步骤接收请求:客户端(如浏览器)向递归服务器发送域名查询请求。缓...阅...
域名解析是互联网的核心基础功能,它承担着将用户输入的域名翻译成对应的IP地址的重任,使得用户能够便捷地访问到所需的网络资源。而在这个复杂的过程中,权威解析服务器扮演着至关重要的角色。本文针对权威解析服务器相关事项做下简单介绍。什么是权威解析服务器?根据功能和层级不同,DNS解析服务器可以分为递归解析服务器、根服务器、顶级服务器和权威解析服务器四种。而权威解析服务器,是在域...阅读全文>&g...
DNS解析将人们习惯使用的域名翻译成计算机识别的IP地址,是确保人们正常访问网站的重要功能。而在实际域名管理过程中,经常会因为种种原因导致DNS解析故障。DNS解析故障主要表现在通过IP地址可以直接访问web服务器,但通过域名却无法触达站点或者访问到错误的站点。导致DNS解析故障的原因有很多,大致上可以分为域名解析配置错误、域名状态异常、修改DNS服务器、修改域名解析记录、域名服务...阅读全文&...
数字时代,DNS(Domain Name System,域名系统)是最重要的战略资源之一。就像我们访问好友需要知道他的地址一样,访问互联网也需要先获知“地址”。DNS 就是解析网址,将域名和 IP 地址相互映射的分布式数据库,能够使人更方便地访问互联网。所以,DNS 的运行效率和稳定性,极大影响我们的上网体验。本文将详解 DNS 的工作流程,分析传统 DNS 解析面临的问题并分享 D...阅读全文...
什么是 DNS域名解析我们首先要了解域名和 IP 地址的区别。IP 地址是互联网上计算机唯一的逻辑地址,通过 IP 地址实现不同计算机之间的相互通信,每台联网计算机都需要通过 IP 地址来互相联系和分别。DNS域名解析过程当我们在浏览器地址栏中输入 www.baidu.com 时,DNS 解析将会有将近 10 个步骤,这个过程大体大体由一张图可以表示:整个过程大...阅读全文>>...
1、DNSDNS(Domain Name System)是域名系统的英文缩写,是一种组织成域层次结构的计算机和网络服务命名系统,用于 TCP/IP 网络。2、域名系统 DNS 的作用通常我们有两种方式识别主机:通过主机名或者 IP 地址。人们喜欢便于记忆的主机名表示,而路由器则喜欢定长的、有着层次结构的 IP 地址。为了满足这些不同的偏好,我们就需要一种能够...阅读全文>>...
【On hold】目录众所周知,一旦期刊被打上「On Hold」标签,其结局无非两种——恢复收录或彻底剔除(elife是个意外,没被剔除但被降级为ESCI)。近两年来,科睿唯安每月都发布一批剔除名单,其中包括很多 On Hold 期刊, 究竟这类期刊的“存活率”有多低呢?本期小编用数据给大家分析期刊解除On hold的概率到底有多大!1 「On Hold」状态官方解读当期...阅读全文>&g...
期刊被On hold,意味着有人对该期刊发表内容的质量表示关切。该期刊正在根据科睿唯安的选择标准进行重新评估;在重新评估的过程中,新的内容将不会被收录。评估完成后,出版商将被告知评估结果,该期刊将被:如果它不再符合质量标准,则从覆盖范围中删除;或如果它继续符合质量标准,则继续覆盖;如果该期刊符合质量标准,任何缺失的内容将被编入索引。如果该期...阅读全文>>...