2025
05-11
05-11
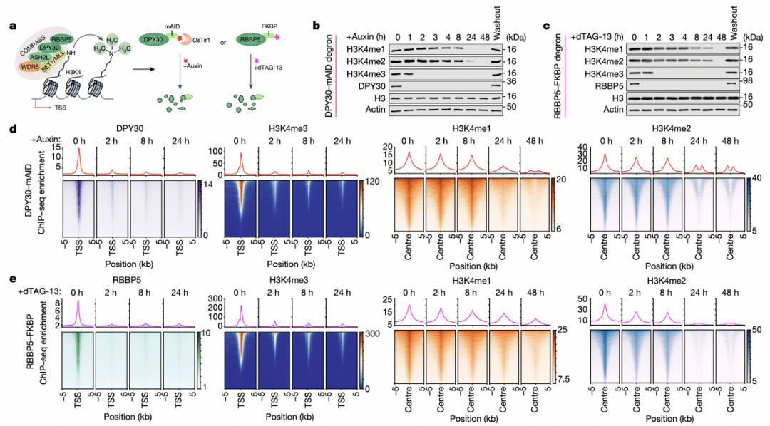
责编 | 兮在众多的组蛋白修饰中,基因活化状态的标志物组蛋白H3上第4位的赖氨酸三甲基化(H3K4me3)是被研究得最为广泛的PTMs之一,在哺乳动物细胞中其可以被6种不同的COMPASS复合物催化生成【5-8】。由于H3K4me3在基因启动子附近的富集水平与基因表达水平正相关,因此长久以来H3K4me3一直被认为是可以促进基因转录起始的。这一假说可以被一些体外生化实验结果得以支持;此外,蛋白质谱... 阅 读 全 部 >
本期分享2024部分优秀农学DAP-seq项目文章以供参考,涉及水稻、柑橘、黄瓜、菠菜、无花果、番木瓜、番茄等物种。基迪奥DAP-seq产品能为客户提供稳定的技术质量、精细的数据挖掘、完整的研究方案以及一对一高质量技术售后,欢迎有测序意向的老师与我们联系。案例1DAP-seq揭示了水稻优良单倍型OsGATA8-H协调氮素吸收和分蘖形成机制英文题目:The elite haplotype OsGAT... 阅 读 全 部 >
这份判决给软件开发者吃了定心丸 ——最高法知产法庭平衡保护软件开源社区建设和软件开发者权益受好评“最高人民法院对本案的妥善处理,合理地界定了GPLv2(开源协议——记者注)此类开源许可证软件二次开发者的权利边界,为我国正在建设有中国特色的开源社区树立了标杆,是我国软件开发行业的重要里程碑,意义非凡。”2023年11月22日,苏州某网络科技有限公司总经理刘继明专程来到最高人民法院知识产权法庭,向合议... 阅 读 全 部 >
这确确实实是GPL开源协议传染性问题在国内的一次突破。作者 | 游云庭 上海大邦律师事务所高级合伙人、知识产权律师编辑 | 布鲁斯最近开源软件出了个大新闻[i],无锡中院在一起批量维权的案件中支持了被告开源协议传染性的抗辩,认定使用了一个GPL插件的原告软件全部内容都被传染,导致必须开源,虽然该一审判决结果有待二审最高人民法院确认,但这确确实实是GPL开源协议传染性问题在国内的一次突破,今...... 阅 读 全 部 >
2020 年 3 月摄于北京奥林匹克森林公园说起柚子(北京)科技有限公司,可能没多少人知道。要说 APICloud,那估计听说过的人就多得多了。APICloud 在 2018 年完成了近亿元人民币的 B 轮融资,由复兴领投 。中国判决文书网是国内法院判决文书的官方展示平台,有接近 9000 万篇法律文书。其中一个案例是数字天堂(北京)网络技术有限公司起诉柚子(北京)科技有限公司。柚子科技在网站..... 阅 读 全 部 >
因为我本身也在做开源,所以比较关注这个问题,最近因为工作需要,总结和分析了一下关于开源许可证相关的知识,也分享给大家一起讨论,希望得到大家的指导。前言2021年12月,抖音海外版 TikTok 上线了一款名为 TikTok Live Studio 的 APP,但不久其下载页面就被删除。TikTok 官方对此事做出回应,原因是该 APP 违反 GPL 许可证,其使用 G...阅读全文>>... 阅 读 全 部 >
海洋在地球系统中发挥着重要作用,但是由于采样困难,我们对深海物种的行为、种间关系以及由此产生的群落组成和生物多样性的了解仍不完整。因此,开发一种先进的监测技术对深海的生物体进行远程、高频率和长时间的跟踪是十分必要的。来自西班牙巴塞罗那Cièncias del Mar研究所的Aguzzi博士及其团队在挪威的Lofoten-Vesterålen (LoVe) 深海天文台对一种标志性的深海...阅读全文... 阅 读 全 部 >
今天,发现了一个期刊,他叫Sci。如果你也想快速发SCI可以了解下MDPI旗下的神刊:Sci。期刊官网:https://www.mdpi.com/journal/sciSci期刊官网它是MDPI旗下的一本多学科、开放获取的高效期刊,专注于解决当今人类面临的重大挑战,比如能源、食品、水资源、气候和健康等问题。期刊概况期刊名称:Sci(ISSN 2413-4155)开放获...阅读全文>>... 阅 读 全 部 >
实际上,给怀孕的狗狗接种疫苗不是一个正确的做法,这对狗狗与孩子都会非常的危险。因此,我们不建议给怀孕的狗狗注射疫苗。但在一些非常罕见的情况下,当潜在的利益大于风险时,那么就应该为狗狗接种疫苗。疫苗是如何起作用的?我们都知道疫苗是用来保护我们和我们的宠物远离疾病和病毒的,但很少有人知道它们实际上是如何起作用的!实际上,犬类疫苗和人类疫苗的作用方式通常是一样的。当狗狗会看兽医...阅读全文>&g... 阅 读 全 部 >
生信圈
欢迎您支持我的公众号
点击此处可关闭