近日,美国麻省理工学院联合Broad研究所、加州大学等研究团队在 Nature genetics 上发表了题为“Polygenic enrichment distinguishes disease associations of individual cells in single-cell RNA-seq data”的研究文章。研究人员引入了 单细胞疾病相关性评分(scDRS),这是一种在单细胞... 阅 读 全 部 >
分类目录归档:
近日,美国麻省理工学院联合Broad研究所、加州大学等研究团队在 Nature genetics 上发表了题为“Polygenic enrichment distinguishes disease associations of individual cells in single-cell RNA-seq data”的研究文章。研究人员引入了 单细胞疾病相关性评分(scDRS),这是一种在单细胞... 阅 读 全 部 >
2023
05-02
05-02
GWAS与其他组学的贯穿分析
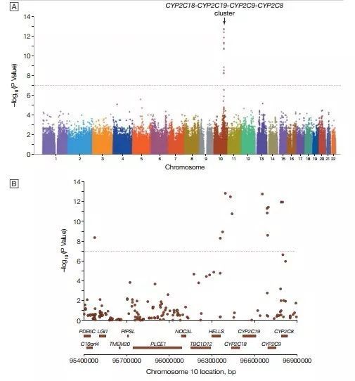
传统的全基因组关联分析,是直接阐述DNA与外在表型间的关联。但这一方法也存在一些不足。传统GWAS的不足1难以确定具体功能突变由于连锁不平衡的作用,与特点性状关联的区域往往具有较大的宽度,从而难以确定具体功能突变。如下图[1],氯吡格雷GWAS分析的结果咋一看是个细峰,实际放大后你会发现这个峰具有1.5Mb的宽度。峰的区域内涵盖了CYP2C18- CYP2C19-CYP2C9- CYP2...阅读... 阅 读 全 部 >
2023
04-29
04-29
葡萄美酒夜光杯:GBS-GWAS定位葡萄风味基因 | 群体遗传
“葡萄美酒夜光杯,欲饮琵琶马上催。”葡萄自古以来就是非常重要的水果,无论是直接食用、酿酒还是制成葡萄干,都深受世界各地人们的喜爱,同时葡萄(包括晶莹剔透的葡萄美酒)也经常成为文学家、艺术家笔下描绘的对象。时至今日,人们对葡萄的青睐有增无减,于是培育出更加美味的葡萄也就成了当务之急。对于那些重要的果实性状,若能将它们在基因组上进行定位,育种工作将会事半功倍。对于自然群体的性状定位而言,GWAS(Ge... 阅 读 全 部 >
2023
04-29
04-29
如何自己做GWAS关联分析
全基因组关联分析(genome wide association study, GWAS) 是利用全基因组范围内筛选出的高密度分子标记对所研究的群体进行扫描, 使用扫描得到的分子标记数据与表型性状之间进行关联分析的方法。GWAS的出现为全面、系统地研究基因组学掀开了新的一页, 在医学中已经利用该方法鉴定出大量与人类复杂疾病或数量性状相关的遗传变异, 成为研究人类基因组学的关键手段。而在植物基因组中... 阅 读 全 部 >
2023
04-27
04-27
综述 | 癌症全基因组关联分析的现状与未来
全基因组关联分析(GWAS, Genome-wide association studies)是研究复杂疾病的遗传基础的策略之一。在肿瘤研究领域中,几乎所有常见恶性肿瘤的GWAS均已完成,并确定了与风险增加相关的450多个遗传变异。这些研究不仅揭示了致癌的新途径,而且还表明了常见的遗传变异大幅增加了许多常见癌症的遗传风险。GWAS有望应用于药物研发和癌症预防,助力精准预测、诊断和治疗。当...阅读... 阅 读 全 部 >
2023
04-24
04-24
全基因组关联分析GWAS专题2——连锁不平衡
连锁不平衡(linkage disequilibrium, LD)分析是群体遗传学研究中常见的分析内容,也是关联分析的基础,在很多的GWAS文章中都会出现LD衰减图及单倍型block图,接下来一起连锁不平衡(linkage disequilibrium, LD)初探。图1 水稻自然群体连锁不平衡衰减与桃果糖含量位点相关单倍型区块1、LD的概念当位于某一座位的特定等位基因与另一座位...阅读全文&g... 阅 读 全 部 >
2023
04-17
04-17
GWAS真的只有关联分析这么简单?
近年来,全基因组关联分析(Genome wide associationstudy,GWAS)在筛查和鉴定动植物重要经济性状的主效基因方面得到了广泛应用。GWAS关联精度高,研究周期短,已成为功能基因挖掘的重要手段。我们在看文献的时候一般会看到全基因组关联分析线性模型计算出的曼哈顿图和QQ图。那在关联分析之前,如何评估群体结构和亲缘关系?你知道么?图1 曼哈顿图和QQ图[1]今天我们就从GWAS入... 阅 读 全 部 >
2023
04-16
04-16
【技术干货】动植物GWAS经典软件TASSEL的使用
做功能基因定位的生物狗基本都知道,经过10来年的发展,关联分析与连锁分析一样,已经成为一项基本工具,广泛应用于动植物功能基因挖掘中。在动植物(尤其是植物)的关联分析中,TASSEL软件是最早出现的开源软件,相对于其他软件,TASSEL也是使用的最广泛的,您想不想知道在您有了表型、基因型之后,怎么使用TASSEL进行关联分析呢?往下看吧,小编教你啊~先给软件的下载地址 ht...阅读全文>&g... 阅 读 全 部 >
在婴儿成长为成人过程中,遗传因素起到了重要作用,这一直是人类生物学中一个复杂而又鲜为人知的领域。自2007年以来,全基因组关联研究(GWAS)已经确定了常见单核苷酸多态性(SNP)与身高之间的数千种关联。此前最大规模的、有关身高的GWAS纳入了多达70万个体的样本量,并报告了712个位点的3,290个独立关联。但这些遗传数据大部分来自欧洲血统人群,得出的结果无法涵盖到全球范围。在欧洲血统以外的人群... 阅 读 全 部 >
2023
04-13
04-13
全基因组关联分析(GWAS)学习笔记分享(四)
终于到了最重要的关联分析了。我们先回顾一下我们前几节课都讲了什么,第一节告诉您如何安装软件,第二节告诉您应该如何处理表型,第三节,vcf文件的处理,第四节,群体结构分析,第五节,亲缘关系分析。那这节我将教大家如何去运用前几节讲的东西,去做GWAS。进行分析之前所需要准备的材料有:TASSEL软件、群体结构Q矩阵文件、亲缘关系Kinship文件、基因型文件、表型文件。我们先ls-t一下,4个文件已经... 阅 读 全 部 >
1 2